版本号:V02.00.48
软件大小:22.04MB
更新时间:2025-12-25T10:36:16
类型:聊天交友
标签: 天津航空APP 机票预订服务
运行环境:Android 4.0 或更高版本及以上
MD5:bd482419ff54ce7be6bef086e1718317
开发者:天津航空有限责任公司
瓦瓦语音盒
聊天交友5.28MB
potato土豆软件
聊天交友67.82MB
DITOR
聊天交友75.53MB
grok
聊天交友38.53MB
千变语音变声器
聊天交友15.73MB
Honnverse虹宇宙
聊天交友735.61MB
情侣玩吧
聊天交友39.62MB
货捕头女装网安卓版v3.5.2
聊天交友70.29MB
跳跳舞蹈
聊天交友32.14MB
半次元下载官方APP
聊天交友40.25MB
谜圈剧本杀
聊天交友47.70MB
OMateChat安卓版
聊天交友57.97MB
天津航空官方APP是一款面向广大旅客的线上机票预订购票软件,集成了选座值机、航班动态查询、电子登机牌、退票申请、航班改期改签、航变证明开具、行李与餐饮服务等多项功能。其中选座值机功能支持用户在线挑选心仪座位,无需现场排队,各类出行需求可一站式解决;同时,用户购票后还能享受优质售后服务,彻底消除出行的后顾之忧。
此外,你还可以在app中第一时间了解最新的航班动态和优惠信息,还有详细的机场导航图,带给您优质便捷的航空体验。如果你的行李已经超过飞机托运的重量,还能在线购买行李额,这样就能避免出现行李无法托运的情况了,有需要的用户欢迎来下载!
目前天津航空拥有A330、A320、E190机队等在册飞机105架,秉承“从你出发、亲近世界”的品牌定位,致力于提供便捷实用的产品和服务,以善解人意、热爱生活的态度与旅客共同创造美好的旅行体验,让世界更亲近,让购票更低价、预订更省心。
天津航空成立于2009年6月8日,目前在册飞机数量达105架;已在天津、西安、呼和浩特、乌鲁木齐、贵阳、重庆等9座城市设立运营基地;航线网络覆盖国内国际共261条,通航城市134座;自成立以来实现连续12年安全运营,累计安全飞行时长超225万小时。该航空公司始终聚焦旅客出行体验,通过创新性地推出契合多样消费需求的服务组合,提供个性化、差异化与定制化的精品服务,以满足旅客多元化的出行需求,致力于打造具有全球影响力的精品差异化服务航空品牌。
1、支持用户随时在线查询出行航班,方便用户详细了解航班信息。
2、用户可以在线订购自己要出行的航班,以便用户可以便捷式出行。
3、含有电子登机票为用户提供服务,可以代替纸质的登机票使用。
4、用户在应用中可以查询往返的机票,便于用户可以高效预订。
5、应用含有在线分享功能,可以一键分享给好友,一起在线订票。
6、含有在线拨打电话的功能,以便用户可以高效的拨打电话。
一、如何网上选座
1、打开软件,新用户需要先注册账号才能登录主界面,已有账号可以直接输入手机号和验证码登录【首页】,在首页中你可以看到选座值机、航班动态、行李/餐饮以及更多功能选项,选择“选座值机”。
2、然后填写乘客姓名、联系电话、凭证号码,勾选“我已了解并同意……”,点击查询按钮,选择自己想要的座位确定即可。
二、如何购买行李托运
1、同样还是在【首页】,点击“行李/餐饮”。
2、页面上显示了三种增值服务:行李、餐食、订单,点击“行李”。
3、然后输入证件信息来购买行李托运,选择凭证类型、凭证号码、姓名、手机号码和验证码,了解行李购买须知,点击下一步查询订单详情,查询到具体的情况就可以直接一键购买并支付金额就可以了。
三、怎么改签?
可以选择在手机上天津航空app“服务”页面选择我要退票或者航变改期/改签,也可以选择在网站上选择退票服务。
四、常见问题
1、第一次登机注意事项
(1)提前2小时到达机场。要考虑到机场路程远近和意外情况,另外到以后机场有诸多事宜,会耽误时间,比如换登机牌、安监等都要排队,所以以提前2小时到达机场为宜。
(2)更换登机牌。如果乘坐航班支持自助服务的话,可以凭身份证在自助机器上自助办理办理登机牌。但是这里不能办理飞机挑选座位哦
(3)到服务窗口凭身份证到服务窗口更换登机牌,(国际航班要查验护照和签证)这里可以委托挑选飞机座位,还可以代办行李托运。
(4)领取登机牌、托运行李之后就可以进行安检。
(5)通过安检之后,就要寻找登机牌上标明的登机口。如果时间不到,可以在附近小憩一下,不要远离。有时登机口有变化的可能,要注意机场的临时广播通知。
(6)时间到就要验牌登机。开始登机时,请拿好您的身份证、登机牌,带服务人员查验后通过登机通道登机,按照登机牌找到自己的座位就座就能享受自己的飞机之旅了。
2、天津航空是廉航吗?
天津航空是廉价航空,主要经营客流量大的短程航线,多在二级机场起降,有时不提供免费餐点等附加服务,以减少一些不必要的开支。
3、天津航空客服电话是多少?
天津航空客服热线是:95350。
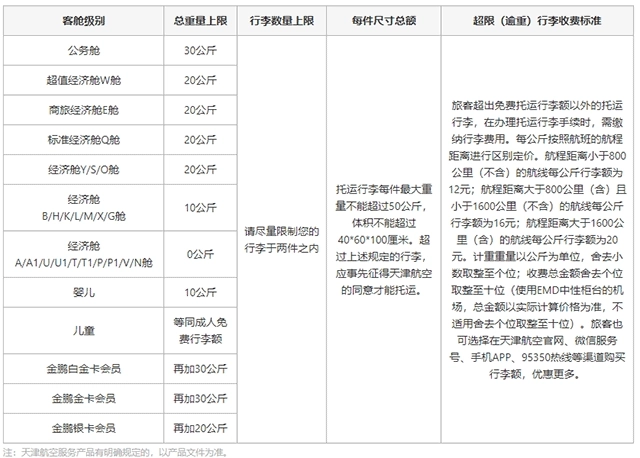
一、国内航线免费托运行李额及超限(逾重)行李收费标准
公务舱不超过 30公斤
超值经济舱W舱不超过 20公斤
商旅经济舱E舱不超过 20公斤
标准经济舱Q舱不超过 20公斤
经济舱Y/S/O舱不超过 20公斤
经济舱
B/H/K/L/M/X/G舱不超过 10公斤
A/A1/U/U1/T/T1/P/P1/V/N舱不超过 无免费托运行李额
二、国际航线免费托运行李额及逾重(超重)行李收费标准
公务舱
两件(每件行李重量不超过32公斤/70磅,三边之和不超过158厘米/62英寸)
W舱三件、E舱两件;
普通经济舱两件(每件行李重量不超过23公斤/50磅,三边之和不超过158厘米/62英寸)
三、声明价值办理须知
(1)当您的托运行李每千克价值超过人民币100元时,可为您的托运行李办理声明价值。
(2)声明价值附加费按照您声明的每千克价值超过人民币100元限额部分价值的5‰收取。
计算公式:声明价值附加费=(旅客声明价值-100元/千克)×办理声明价值的行李重量×5‰
例:旅客托运行李10千克,办理声明价值。声明价值为每千克750元,其声明价值附加费应为:(750-100)×10×5%=32.5(元)。
(3)行李声明价值最高限额为人民币8000元。
(4)不能办理行李声明价值的物品:
a)精密仪器、电器类物品;
b)猎枪、体育运动用枪支和子弹、超标体育运动用品及乐器;
c)机要文件、外交信袋、无人押运的公邮袋等;
d)旅行途中所使用的电动轮椅;
e)管制刀具以外不符合承运人规定的利器、钝器,例如菜刀、剪刀等;
f)干冰、液态饮品、含酒精类的化妆品等;
g)骨灰;
h)易碎、易腐物品;
i)危险品;
j)货币、有价证券、票证、邮票、纪念币、金银制品、首饰、珠宝、钻石、玉器、古书、字画、艺术品、植物等其他不易或无法鉴定价值的物品;
k)乘坐天航国际航班的旅客所携带的宠物;
l)天航规定不宜作为行李运输的其他物品。
(5)声明价值办理以当地机场实际保障情况为准。
1、机票预订
首页直接搜索国内及国际百余条航线,预订机票,让您轻松成行。
2、增值服务
买行李、订餐食,一键购买。
3、在线退票
行程有变不用担心,APP在线退票帮您分忧。
4、在线值机
免除机场值机柜台排队,快捷出行,根据自己的喜好自助选择座位,足不出户即可确认航班信息。
5、订单管理
APP在手,所有行程尽在掌握。
6、航班动态
查询航班起飞时间和延误状态, 随时掌握航班实时动态,方便安排您的旅程。
1、如果您需要购买婴儿票,请在购买成人票时一并购
买,如果您已购买成人票,需单独补购买婴儿票,请提前咨询95350,并至少在航班起飞前2小时进行购买。
2、如遇支付后系统故障,无法出票,若该订单无需再保
障出票,请联系呼叫中心95350退款。
3、除天航另有规定以外,客票的所有航段必须按照客票
所列明的航程,从始发地点开始顺序使用。如客票第一航段未被使用,而旅客在约定的经停地点开始旅行,该旅客运输无效,天航不予接受运输及退款。
4、客票有效期:除另有约定外,普通票价的客票有效期
自旅行开始之日起,一年内运输有效;如果客票全部未使用,则视为不定期客票,客票有效期从填开客票之日起,一年内运输有效。
5、天津航空官方App不提供孕妇、要客、病残、盲人、
聋哑人、轮椅旅客、担架旅客、对于坚果类食物过敏等特殊旅客的订票服务。
6、请确认您的旅客姓名、证件号码、航班信息,若上述
信息错误,导致旅客无法成行,则自行承担后果。
7、因各个机场航班截载时间不同,请您提前3小时赴机
场办理乘机手续,以免误机。
8、天津航空为购买不同折扣机票的旅客提供不同额度的
免费托运行李服务,您可根据自身需求通过天津航空官网、官方App、官方微信或值机柜台按需购买。
9、天津航空仅为购买部分折扣机票的旅客提供餐食,请您确认所购买的机票是否包含餐食,您可根据自身需求,通过天津航空官网、官方App、官方微信或在飞机上按需购买。
10、为保障资金安全,切勿通过搜索引擎搜索或来路不明
的400电话进行银行ATM机转帐,如有问题可拨打天航唯一客服热线:95350。
11、当您选择退票时,您的座位将立刻释放。退票所退票
款,请以我公司实际客规为准。
12、天津航空APP/微信小程序暂不支持军残、警残客票销售,如您有需求请前往天津航空官方网站购买。
1、国际
名古屋、札幌、首尔、悉尼、伦敦、大阪、东京、墨尔本。
2、国内
天津、武汉、昆明、桂林、榆林、珠海、揭阳、长沙、温州、湛江、南京、丽江、广州、宁波、烟台、西安、呼和浩特、乌鲁木齐、贵阳、重庆、大连、海口、三亚、郑州、上海、成都、深圳、厦门、杭州、济南。
v02.00.39版本
系统性能优化,提升用户体验
v02.00.37版本
修复已知问题。
9.2分
大小: 63.72MB
大小: 148.35MB
大小: 137.88MB
大小: 109.61MB
大小: 45.7MB
大小: 181.59MB
大小: 63.98MB
大小: 115.16MB
大小: 31.03MB
大小: 29.53MB
Copyright © 2025 ppshouyou.com All Rights Reserved. 闽ICP备2025091153号-3
工信部备案查询 | 违法和不良信息举报邮箱:shujuyx2023@163.com
本站资源来源于互联网,版权归原作者所有。如有侵权,请联系我们要第一时间删除。 健康游戏忠告:抵制不良游戏,拒绝盗版游戏,注意自我保护,谨防受骗上当,适度游戏益脑,沉迷游戏伤身。
天津航空
版本号:V02.00.48
软件大小:22.04MB
更新时间:2025-12-25T10:36:16
类型:聊天交友
标签: 天津航空APP 机票预订服务
运行环境:Android 4.0 或更高版本及以上
MD5:bd482419ff54ce7be6bef086e1718317
开发者:天津航空有限责任公司
天津航空官方APP是一款面向广大旅客的线上机票预订购票软件,集成了选座值机、航班动态查询、电子登机牌、退票申请、航班改期改签、航变证明开具、行李与餐饮服务等多项功能。其中选座值机功能支持用户在线挑选心仪座位,无需现场排队,各类出行需求可一站式解决;同时,用户购票后还能享受优质售后服务,彻底消除出行的后顾之忧。
此外,你还可以在app中第一时间了解最新的航班动态和优惠信息,还有详细的机场导航图,带给您优质便捷的航空体验。如果你的行李已经超过飞机托运的重量,还能在线购买行李额,这样就能避免出现行李无法托运的情况了,有需要的用户欢迎来下载!
目前天津航空拥有A330、A320、E190机队等在册飞机105架,秉承“从你出发、亲近世界”的品牌定位,致力于提供便捷实用的产品和服务,以善解人意、热爱生活的态度与旅客共同创造美好的旅行体验,让世界更亲近,让购票更低价、预订更省心。
软件简介
天津航空成立于2009年6月8日,目前在册飞机数量达105架;已在天津、西安、呼和浩特、乌鲁木齐、贵阳、重庆等9座城市设立运营基地;航线网络覆盖国内国际共261条,通航城市134座;自成立以来实现连续12年安全运营,累计安全飞行时长超225万小时。该航空公司始终聚焦旅客出行体验,通过创新性地推出契合多样消费需求的服务组合,提供个性化、差异化与定制化的精品服务,以满足旅客多元化的出行需求,致力于打造具有全球影响力的精品差异化服务航空品牌。
软件特色
1、支持用户随时在线查询出行航班,方便用户详细了解航班信息。
2、用户可以在线订购自己要出行的航班,以便用户可以便捷式出行。
3、含有电子登机票为用户提供服务,可以代替纸质的登机票使用。
4、用户在应用中可以查询往返的机票,便于用户可以高效预订。
5、应用含有在线分享功能,可以一键分享给好友,一起在线订票。
6、含有在线拨打电话的功能,以便用户可以高效的拨打电话。
天津航空官方app使用教程
一、如何网上选座
1、打开软件,新用户需要先注册账号才能登录主界面,已有账号可以直接输入手机号和验证码登录【首页】,在首页中你可以看到选座值机、航班动态、行李/餐饮以及更多功能选项,选择“选座值机”。
2、然后填写乘客姓名、联系电话、凭证号码,勾选“我已了解并同意……”,点击查询按钮,选择自己想要的座位确定即可。
二、如何购买行李托运
1、同样还是在【首页】,点击“行李/餐饮”。
2、页面上显示了三种增值服务:行李、餐食、订单,点击“行李”。
3、然后输入证件信息来购买行李托运,选择凭证类型、凭证号码、姓名、手机号码和验证码,了解行李购买须知,点击下一步查询订单详情,查询到具体的情况就可以直接一键购买并支付金额就可以了。
三、怎么改签?
可以选择在手机上天津航空app“服务”页面选择我要退票或者航变改期/改签,也可以选择在网站上选择退票服务。
四、常见问题
1、第一次登机注意事项
(1)提前2小时到达机场。要考虑到机场路程远近和意外情况,另外到以后机场有诸多事宜,会耽误时间,比如换登机牌、安监等都要排队,所以以提前2小时到达机场为宜。
(2)更换登机牌。如果乘坐航班支持自助服务的话,可以凭身份证在自助机器上自助办理办理登机牌。但是这里不能办理飞机挑选座位哦
(3)到服务窗口凭身份证到服务窗口更换登机牌,(国际航班要查验护照和签证)这里可以委托挑选飞机座位,还可以代办行李托运。
(4)领取登机牌、托运行李之后就可以进行安检。
(5)通过安检之后,就要寻找登机牌上标明的登机口。如果时间不到,可以在附近小憩一下,不要远离。有时登机口有变化的可能,要注意机场的临时广播通知。
(6)时间到就要验牌登机。开始登机时,请拿好您的身份证、登机牌,带服务人员查验后通过登机通道登机,按照登机牌找到自己的座位就座就能享受自己的飞机之旅了。
2、天津航空是廉航吗?
天津航空是廉价航空,主要经营客流量大的短程航线,多在二级机场起降,有时不提供免费餐点等附加服务,以减少一些不必要的开支。
3、天津航空客服电话是多少?
天津航空客服热线是:95350。
天津航空行李托运收费价格
一、国内航线免费托运行李额及超限(逾重)行李收费标准
公务舱不超过 30公斤
超值经济舱W舱不超过 20公斤
商旅经济舱E舱不超过 20公斤
标准经济舱Q舱不超过 20公斤
经济舱Y/S/O舱不超过 20公斤
经济舱
B/H/K/L/M/X/G舱不超过 10公斤
经济舱
A/A1/U/U1/T/T1/P/P1/V/N舱不超过 无免费托运行李额
二、国际航线免费托运行李额及逾重(超重)行李收费标准
公务舱
两件(每件行李重量不超过32公斤/70磅,三边之和不超过158厘米/62英寸)
经济舱
W舱三件、E舱两件;
普通经济舱两件(每件行李重量不超过23公斤/50磅,三边之和不超过158厘米/62英寸)
三、声明价值办理须知
(1)当您的托运行李每千克价值超过人民币100元时,可为您的托运行李办理声明价值。
(2)声明价值附加费按照您声明的每千克价值超过人民币100元限额部分价值的5‰收取。
计算公式:声明价值附加费=(旅客声明价值-100元/千克)×办理声明价值的行李重量×5‰
例:旅客托运行李10千克,办理声明价值。声明价值为每千克750元,其声明价值附加费应为:(750-100)×10×5%=32.5(元)。
(3)行李声明价值最高限额为人民币8000元。
(4)不能办理行李声明价值的物品:
a)精密仪器、电器类物品;
b)猎枪、体育运动用枪支和子弹、超标体育运动用品及乐器;
c)机要文件、外交信袋、无人押运的公邮袋等;
d)旅行途中所使用的电动轮椅;
e)管制刀具以外不符合承运人规定的利器、钝器,例如菜刀、剪刀等;
f)干冰、液态饮品、含酒精类的化妆品等;
g)骨灰;
h)易碎、易腐物品;
i)危险品;
j)货币、有价证券、票证、邮票、纪念币、金银制品、首饰、珠宝、钻石、玉器、古书、字画、艺术品、植物等其他不易或无法鉴定价值的物品;
k)乘坐天航国际航班的旅客所携带的宠物;
l)天航规定不宜作为行李运输的其他物品。
(5)声明价值办理以当地机场实际保障情况为准。
功能介绍
1、机票预订
首页直接搜索国内及国际百余条航线,预订机票,让您轻松成行。
2、增值服务
买行李、订餐食,一键购买。
3、在线退票
行程有变不用担心,APP在线退票帮您分忧。
4、在线值机
免除机场值机柜台排队,快捷出行,根据自己的喜好自助选择座位,足不出户即可确认航班信息。
5、订单管理
APP在手,所有行程尽在掌握。
6、航班动态
查询航班起飞时间和延误状态, 随时掌握航班实时动态,方便安排您的旅程。
购票注意事项
1、如果您需要购买婴儿票,请在购买成人票时一并购
买,如果您已购买成人票,需单独补购买婴儿票,请提前咨询95350,并至少在航班起飞前2小时进行购买。
2、如遇支付后系统故障,无法出票,若该订单无需再保
障出票,请联系呼叫中心95350退款。
3、除天航另有规定以外,客票的所有航段必须按照客票
所列明的航程,从始发地点开始顺序使用。如客票第一航段未被使用,而旅客在约定的经停地点开始旅行,该旅客运输无效,天航不予接受运输及退款。
4、客票有效期:除另有约定外,普通票价的客票有效期
自旅行开始之日起,一年内运输有效;如果客票全部未使用,则视为不定期客票,客票有效期从填开客票之日起,一年内运输有效。
5、天津航空官方App不提供孕妇、要客、病残、盲人、
聋哑人、轮椅旅客、担架旅客、对于坚果类食物过敏等特殊旅客的订票服务。
6、请确认您的旅客姓名、证件号码、航班信息,若上述
信息错误,导致旅客无法成行,则自行承担后果。
7、因各个机场航班截载时间不同,请您提前3小时赴机
场办理乘机手续,以免误机。
8、天津航空为购买不同折扣机票的旅客提供不同额度的
免费托运行李服务,您可根据自身需求通过天津航空官网、官方App、官方微信或值机柜台按需购买。
9、天津航空仅为购买部分折扣机票的旅客提供餐食,请您确认所购买的机票是否包含餐食,您可根据自身需求,通过天津航空官网、官方App、官方微信或在飞机上按需购买。
10、为保障资金安全,切勿通过搜索引擎搜索或来路不明
的400电话进行银行ATM机转帐,如有问题可拨打天航唯一客服热线:95350。
11、当您选择退票时,您的座位将立刻释放。退票所退票
款,请以我公司实际客规为准。
12、天津航空APP/微信小程序暂不支持军残、警残客票销售,如您有需求请前往天津航空官方网站购买。
热门城市
1、国际
名古屋、札幌、首尔、悉尼、伦敦、大阪、东京、墨尔本。
2、国内
天津、武汉、昆明、桂林、榆林、珠海、揭阳、长沙、温州、湛江、南京、丽江、广州、宁波、烟台、西安、呼和浩特、乌鲁木齐、贵阳、重庆、大连、海口、三亚、郑州、上海、成都、深圳、厦门、杭州、济南。
更新日志
v02.00.39版本
系统性能优化,提升用户体验
v02.00.37版本
修复已知问题。
瓦瓦语音盒
聊天交友5.28MB
potato土豆软件
聊天交友67.82MB
DITOR
聊天交友75.53MB
grok
聊天交友38.53MB
千变语音变声器
聊天交友15.73MB
Honnverse虹宇宙
聊天交友735.61MB
情侣玩吧
聊天交友39.62MB
货捕头女装网安卓版v3.5.2
聊天交友70.29MB
跳跳舞蹈
聊天交友32.14MB
半次元下载官方APP
聊天交友40.25MB
谜圈剧本杀
聊天交友47.70MB
OMateChat安卓版
聊天交友57.97MB
9.2分
大小: 63.72MB
大小: 148.35MB
大小: 137.88MB
大小: 109.61MB
大小: 45.7MB
大小: 181.59MB
大小: 63.98MB
大小: 115.16MB
大小: 31.03MB
大小: 29.53MB