版本号:V1.0.1
软件大小:24.17MB
更新时间:2026-01-04T10:58:49
类型:学习办公
标签: 作文批改 写作助手
MD5:4f7bc3fb468583fd2689035d04505561
开发者:北京数翼云翔科技有限公司
会员通
学习办公31.31MB
艾迪宝智能发球机
学习办公27.34MB
XPrinter
学习办公70.07MB
药速宝员工版
学习办公64.59MB
YUREN瑜伽
学习办公89.5MB
众流生意-老板的生意中控台
学习办公188.26MB
灵活挣商家端
学习办公48.34MB
猪哥云
学习办公221.23MB
商机多多-让真实商机触手可及
学习办公59.28MB
高途高中规划-专业快乐向上有爱
学习办公244.16MB
华鼎云报货端
学习办公35.6MB
优咖初中数学
学习办公77.6MB
全能批改作文软件:AI驱动的写作教学新范式
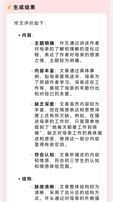
针对教师群体的实际需求,软件开发了高效批量处理功能,可同时上传全班乃至全校作文,一节课内完成传统三天的批改工作量。系统自动生成学情分析报告,通过可视化图表呈现班级常见错误类型(如错别字频率、句式单一问题)、得分分布曲线及个性化提升建议,为教学策略调整提供数据支撑。此外,软件支持评语模板自定义,教师可根据教学风格选择鼓励型、启发型或严谨型反馈语言,兼顾效率与个性化指导。
软件突破传统批改工具的局限,构建“批改润色范文学习”的闭环系统。针对学生作文,系统提供润色前后对比功能,直观展示词汇替换、句式优化效果,例如将“很高兴”升级为“内心涌起难以抑制的喜悦”。同时,内置百万级范文库,覆盖小初高各学段同步作文题及竞赛范文,支持按主题、文体分类检索。学生可通过范文解析模块学习优秀写作手法,结合自身批改报告定向补强,实现写作能力的阶梯式提升。
软件支持多终端同步使用,教师可通过网页端管理班级作业,学生则通过手机APP接收批改反馈,实时查看修改建议。创新的“师生讨论区”功能允许针对具体批注进行二次沟通,解决传统批改中反馈滞后的问题。此外,系统兼容人教版、苏教版等主流教材同步作文题,自动匹配单元写作目标,确保批改标准与教学大纲高度契合。无论是课堂即时反馈还是课后自主练习,软件均能提供稳定流畅的服务支持,成为连接教学与学习的智能桥梁。
该软件以“技术赋能教育”为核心,通过AI精准性与教育专业性的深度融合,重新定义作文批改流程,让教师从机械劳动中解放,聚焦创造性教学;让学生在即时反馈中明晰短板,实现自主高效提升。
9.2分
大小: 31.31MB
大小: 27.34MB
大小: 70.07MB
大小: 64.59MB
大小: 89.5MB
大小: 188.26MB
大小: 48.34MB
大小: 221.23MB
大小: 59.28MB
大小: 244.16MB
Copyright © 2025 ppshouyou.com All Rights Reserved. 闽ICP备2025091153号-3
工信部备案查询 | 违法和不良信息举报邮箱:shujuyx2023@163.com
本站资源来源于互联网,版权归原作者所有。如有侵权,请联系我们要第一时间删除。 健康游戏忠告:抵制不良游戏,拒绝盗版游戏,注意自我保护,谨防受骗上当,适度游戏益脑,沉迷游戏伤身。
全能批改作文
版本号:V1.0.1
软件大小:24.17MB
更新时间:2026-01-04T10:58:49
类型:学习办公
标签: 作文批改 写作助手
MD5:4f7bc3fb468583fd2689035d04505561
开发者:北京数翼云翔科技有限公司
全能批改作文软件:AI驱动的写作教学新范式
智能批改系统:从细节优化到深度点评
批量处理与数据追踪:解放教学生产力
针对教师群体的实际需求,软件开发了高效批量处理功能,可同时上传全班乃至全校作文,一节课内完成传统三天的批改工作量。系统自动生成学情分析报告,通过可视化图表呈现班级常见错误类型(如错别字频率、句式单一问题)、得分分布曲线及个性化提升建议,为教学策略调整提供数据支撑。此外,软件支持评语模板自定义,教师可根据教学风格选择鼓励型、启发型或严谨型反馈语言,兼顾效率与个性化指导。
多维学习支持:从批改到能力提升
软件突破传统批改工具的局限,构建“批改润色范文学习”的闭环系统。针对学生作文,系统提供润色前后对比功能,直观展示词汇替换、句式优化效果,例如将“很高兴”升级为“内心涌起难以抑制的喜悦”。同时,内置百万级范文库,覆盖小初高各学段同步作文题及竞赛范文,支持按主题、文体分类检索。学生可通过范文解析模块学习优秀写作手法,结合自身批改报告定向补强,实现写作能力的阶梯式提升。
跨场景适配与交互设计:教学协作新体验
软件支持多终端同步使用,教师可通过网页端管理班级作业,学生则通过手机APP接收批改反馈,实时查看修改建议。创新的“师生讨论区”功能允许针对具体批注进行二次沟通,解决传统批改中反馈滞后的问题。此外,系统兼容人教版、苏教版等主流教材同步作文题,自动匹配单元写作目标,确保批改标准与教学大纲高度契合。无论是课堂即时反馈还是课后自主练习,软件均能提供稳定流畅的服务支持,成为连接教学与学习的智能桥梁。
该软件以“技术赋能教育”为核心,通过AI精准性与教育专业性的深度融合,重新定义作文批改流程,让教师从机械劳动中解放,聚焦创造性教学;让学生在即时反馈中明晰短板,实现自主高效提升。
会员通
学习办公31.31MB
艾迪宝智能发球机
学习办公27.34MB
XPrinter
学习办公70.07MB
药速宝员工版
学习办公64.59MB
YUREN瑜伽
学习办公89.5MB
众流生意-老板的生意中控台
学习办公188.26MB
灵活挣商家端
学习办公48.34MB
猪哥云
学习办公221.23MB
商机多多-让真实商机触手可及
学习办公59.28MB
高途高中规划-专业快乐向上有爱
学习办公244.16MB
华鼎云报货端
学习办公35.6MB
优咖初中数学
学习办公77.6MB
9.2分
大小: 31.31MB
大小: 27.34MB
大小: 70.07MB
大小: 64.59MB
大小: 89.5MB
大小: 188.26MB
大小: 48.34MB
大小: 221.23MB
大小: 59.28MB
大小: 244.16MB