版本号:V1.1.4
软件大小:38.01MB
更新时间:2025-12-30T15:32:55
类型:学习办公
标签: Linux命令学习 终端操作工具
运行环境:android 及以上
MD5:92ab3f578379a10f09bbff8c12e837b4
开发者:菏泽安果网络科技有限公司
会员通
学习办公31.31MB
艾迪宝智能发球机
学习办公27.34MB
XPrinter
学习办公70.07MB
药速宝员工版
学习办公64.59MB
YUREN瑜伽
学习办公89.5MB
众流生意-老板的生意中控台
学习办公188.26MB
灵活挣商家端
学习办公48.34MB
猪哥云
学习办公221.23MB
商机多多-让真实商机触手可及
学习办公59.28MB
高途高中规划-专业快乐向上有爱
学习办公244.16MB
华鼎云报货端
学习办公35.6MB
优咖初中数学
学习办公77.6MB
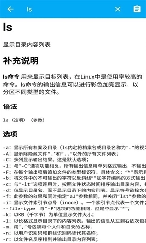
Linux终端命令行app去广告版是一款帮助用户快速掌握Linux终端命令的工具,用户可以在里面获取各种Linux终端命令相关知识,软件包含的知识点非常全面。它借助对Linux终端命令的释义、补充说明、使用注意事项等多方面解析,助力用户深入了解这些命令的功能。要是用户还有疑问,还能通过线上咨询他人来弄清楚相关知识点。
在Linux终端命令行app去广告版中用户还可以看到linux终端命令词语的语法用途,让用户可以马上清楚这个命令是用在什么场合的,同时还有一些参数的显示帮助用户可以更加精确的使用这个词语,最后还有词语的实例说明非常的实用。
1、在手机端即可执行Linux命令
2、海量Linux命令代码
3、帮助初学者学习Linux命令,随时查询
4、掌握570个Linux命令不是问题,需要随时查看随时会用
文件传输
bye、ftp、ftpcount、ftpshut、ftpwho、ncftp 等等。
备份压缩
ar、bunzip2、bzip2、bzip2recover、compress 等等。
文件管理
diff、diffstat、file、find、git、gitview、ln、locate、lsattr 等等。
磁盘管理
cd、df、dirs、du、edquota、eject、lndir 等等。
磁盘维护
badblocks、cfdisk、dd、e2fsck、ext2ed 等等。
系统设置
alias、apmd、aumix、bind、chkconfig、chroot、clock、crontab 等等。
系统管理
adduser、chfn、chsh、date、exit、finger、free、fwhois、gitps、groupdel 等等。
文本处理
awk、col、colrm、comm、csplit、ed、egrep、ex、fgrep、fmt、fold、grep 等等。
网络通讯
dip、getty、mingetty、ppp-off、smbd(samba daemon)、telnet、uulog、uustat 等等。
1、bash:Bash是一种常用的Unix shell。它是大多数Linux发行版和macOS系统默认的shell。Bash可以执行各种命令,使其更具交互性。它具有编辑和补全命令、执行脚本等功能。
2、GNU Coreutils:GNU Coreutils是Linux下的一个必备实用程序集合,包括多个主要的工具,如ls、cp、mv、rm等,这些工具提供了文件和目录操作的基本功能。
3、Vim:Vim是一款强大的文本编辑器,非常适用于在命令行环境下编辑文本文件。它具有智能代码补全、快速跳转、宏制录和多窗口编辑等功能.
4、apt-get:apt-get是Debian和Ubuntu Linux发行版中各种基于APT的工具之一。它用于管理软件包,例如安装、更新和删除软件包。
1、打开App并进入命令行界面,输入指令“ls”可以列出当前目录下的文件和文件夹。
2、输入指令“cd+文件夹名”可以进入指定的文件夹。
3、输入指令“mkdir+文件夹名”可以在当前目录下创建一个新的文件夹。
4、输入指令“touch+文件名”可以在当前目录下创建一个新的文件。
5、输入指令“cp+文件名+目标路径”可以将指定文件复制到目标路径下。
6、输入指令“mv+文件名+目标路径”可以将指定文件移动到目标路径下。
7、输入指令“rm+文件名”可以删除指定的文件。
sed
流编辑器sed更广为人知的是一个强大的批量查找和替换命令,但它同时也是一个正当合理的文本编辑器。你可以通过阅读我的介绍性文章来学习使用它,然后通过我的高级教程和备忘录成为老手。
grep
grep命令使用很普遍,以至于经常被用作动词(例如 “我会对一些文件进行 grep”)和动名词(例如 “grep 一些输出”)。无论是查看日志文件还是解析其他命令的输出,它都是在 shell 中解析文本时的关键组件。这是忙碌的用户专注于特定信息的一种方式。考虑一下计算世界中的数据量,grep命令的流行就见怪不怪了。你可以通过阅读我的介绍性文章了解grep,然后下载备忘录学习。
awk
awk不仅仅是一个命令,它还是一种字面意义上的编程语言。点此下载我们的免费 Awk 电子书进行学习,你可能会写出远超你想象的脚本。
curl
curl命令是用于终端的非交互式 Web 浏览器。它是面向 Web 和 API 开发人员的开发工具。它是一个复杂灵活的命令,但如果你想从你的终端顺利地与 Web 服务交互,该命令是很值得学习的。
ps
管理系统资源主要由内核负责,当你更喜欢或更需要手动管理时,可以使用ps命令。读者可以在我的使用 procps-ng 监控 Linux 系统文章中了解ps。
cat
cat 命令是连接concatenate的缩写,它曾因为能将若干小文件合并而显得非常有用,这些小文件可能是由于大小限制而(使用split命令)拆分的。如今,cat主要是用来将文本文件的内容转储到终端中以供快速阅读,除非你为此专门去使用head、tail、more或less等命令。
美化主页外观、沉浸式状态栏
9.5分
大小: 31.31MB
大小: 27.34MB
大小: 70.07MB
大小: 64.59MB
大小: 89.5MB
大小: 188.26MB
大小: 48.34MB
大小: 221.23MB
大小: 59.28MB
大小: 244.16MB
Copyright © 2025 ppshouyou.com All Rights Reserved. 闽ICP备2025091153号-3
工信部备案查询 | 违法和不良信息举报邮箱:shujuyx2023@163.com
本站资源来源于互联网,版权归原作者所有。如有侵权,请联系我们要第一时间删除。 健康游戏忠告:抵制不良游戏,拒绝盗版游戏,注意自我保护,谨防受骗上当,适度游戏益脑,沉迷游戏伤身。
Linux终端命令行
版本号:V1.1.4
软件大小:38.01MB
更新时间:2025-12-30T15:32:55
类型:学习办公
标签: Linux命令学习 终端操作工具
运行环境:android 及以上
MD5:92ab3f578379a10f09bbff8c12e837b4
开发者:菏泽安果网络科技有限公司
Linux终端命令行app去广告版是一款帮助用户快速掌握Linux终端命令的工具,用户可以在里面获取各种Linux终端命令相关知识,软件包含的知识点非常全面。它借助对Linux终端命令的释义、补充说明、使用注意事项等多方面解析,助力用户深入了解这些命令的功能。要是用户还有疑问,还能通过线上咨询他人来弄清楚相关知识点。
在Linux终端命令行app去广告版中用户还可以看到linux终端命令词语的语法用途,让用户可以马上清楚这个命令是用在什么场合的,同时还有一些参数的显示帮助用户可以更加精确的使用这个词语,最后还有词语的实例说明非常的实用。
软件亮点
1、在手机端即可执行Linux命令
2、海量Linux命令代码
3、帮助初学者学习Linux命令,随时查询
4、掌握570个Linux命令不是问题,需要随时查看随时会用
软件功能
文件传输
bye、ftp、ftpcount、ftpshut、ftpwho、ncftp 等等。
备份压缩
ar、bunzip2、bzip2、bzip2recover、compress 等等。
文件管理
diff、diffstat、file、find、git、gitview、ln、locate、lsattr 等等。
磁盘管理
cd、df、dirs、du、edquota、eject、lndir 等等。
磁盘维护
badblocks、cfdisk、dd、e2fsck、ext2ed 等等。
系统设置
alias、apmd、aumix、bind、chkconfig、chroot、clock、crontab 等等。
系统管理
adduser、chfn、chsh、date、exit、finger、free、fwhois、gitps、groupdel 等等。
文本处理
awk、col、colrm、comm、csplit、ed、egrep、ex、fgrep、fmt、fold、grep 等等。
网络通讯
dip、getty、mingetty、ppp-off、smbd(samba daemon)、telnet、uulog、uustat 等等。
Linux终端命令行app去广告版部分主要应用程序及其特色
1、bash:Bash是一种常用的Unix shell。它是大多数Linux发行版和macOS系统默认的shell。Bash可以执行各种命令,使其更具交互性。它具有编辑和补全命令、执行脚本等功能。
2、GNU Coreutils:GNU Coreutils是Linux下的一个必备实用程序集合,包括多个主要的工具,如ls、cp、mv、rm等,这些工具提供了文件和目录操作的基本功能。
3、Vim:Vim是一款强大的文本编辑器,非常适用于在命令行环境下编辑文本文件。它具有智能代码补全、快速跳转、宏制录和多窗口编辑等功能.
4、apt-get:apt-get是Debian和Ubuntu Linux发行版中各种基于APT的工具之一。它用于管理软件包,例如安装、更新和删除软件包。
Linux终端命令行app去广告版如何通过命令行进行文件操作
1、打开App并进入命令行界面,输入指令“ls”可以列出当前目录下的文件和文件夹。
2、输入指令“cd+文件夹名”可以进入指定的文件夹。
3、输入指令“mkdir+文件夹名”可以在当前目录下创建一个新的文件夹。
4、输入指令“touch+文件名”可以在当前目录下创建一个新的文件。
5、输入指令“cp+文件名+目标路径”可以将指定文件复制到目标路径下。
6、输入指令“mv+文件名+目标路径”可以将指定文件移动到目标路径下。
7、输入指令“rm+文件名”可以删除指定的文件。
Linux终端命令行app去广告版部分常用命令
sed
流编辑器sed更广为人知的是一个强大的批量查找和替换命令,但它同时也是一个正当合理的文本编辑器。你可以通过阅读我的介绍性文章来学习使用它,然后通过我的高级教程和备忘录成为老手。
grep
grep命令使用很普遍,以至于经常被用作动词(例如 “我会对一些文件进行 grep”)和动名词(例如 “grep 一些输出”)。无论是查看日志文件还是解析其他命令的输出,它都是在 shell 中解析文本时的关键组件。这是忙碌的用户专注于特定信息的一种方式。考虑一下计算世界中的数据量,grep命令的流行就见怪不怪了。你可以通过阅读我的介绍性文章了解grep,然后下载备忘录学习。
awk
awk不仅仅是一个命令,它还是一种字面意义上的编程语言。点此下载我们的免费 Awk 电子书进行学习,你可能会写出远超你想象的脚本。
curl
curl命令是用于终端的非交互式 Web 浏览器。它是面向 Web 和 API 开发人员的开发工具。它是一个复杂灵活的命令,但如果你想从你的终端顺利地与 Web 服务交互,该命令是很值得学习的。
ps
管理系统资源主要由内核负责,当你更喜欢或更需要手动管理时,可以使用ps命令。读者可以在我的使用 procps-ng 监控 Linux 系统文章中了解ps。
cat
cat 命令是连接concatenate的缩写,它曾因为能将若干小文件合并而显得非常有用,这些小文件可能是由于大小限制而(使用split命令)拆分的。如今,cat主要是用来将文本文件的内容转储到终端中以供快速阅读,除非你为此专门去使用head、tail、more或less等命令。
更新日志
美化主页外观、沉浸式状态栏
会员通
学习办公31.31MB
艾迪宝智能发球机
学习办公27.34MB
XPrinter
学习办公70.07MB
药速宝员工版
学习办公64.59MB
YUREN瑜伽
学习办公89.5MB
众流生意-老板的生意中控台
学习办公188.26MB
灵活挣商家端
学习办公48.34MB
猪哥云
学习办公221.23MB
商机多多-让真实商机触手可及
学习办公59.28MB
高途高中规划-专业快乐向上有爱
学习办公244.16MB
华鼎云报货端
学习办公35.6MB
优咖初中数学
学习办公77.6MB
9.5分
大小: 31.31MB
大小: 27.34MB
大小: 70.07MB
大小: 64.59MB
大小: 89.5MB
大小: 188.26MB
大小: 48.34MB
大小: 221.23MB
大小: 59.28MB
大小: 244.16MB